首頁
入學資訊
學校資料
校長的話
學校簡介
辦學宗旨及校訓
校歌及校服
校服
校歌
法團校董會
行政架構
學校文件
學校刊物
學校概覽
刊物
家長手冊
教師團隊
學校處理投訴機制
校曆表
上課時間表
聯絡我們
課程
特色
校本課程
資優教育
合作學習
繽Fun學習日
境外學習
發展方向
電子學習
STEAM教育
自主學習
圖書教學
多元智能課程
靈育培育
學習領域
家課政策
評估政策
教師專業發展
學生
校園剪影
學科電子學習平台
真光電視台
英文科
普通話科
其他
班級園地
學生成就
家長
小一入學資訊
幼小銜接
小一適應
大哥哥大姐姐計劃
升中資訊
升中銜接
插班生入學資訊
刊物
校園剪影
上課及午膳需知
eClass Parent App 使用手冊
家長手冊
家長教師會
家教會簡介
常務委員名單
家教會活動
會員優惠
家長校董選舉
家長教育
智能卡系統
成長支援
訓輔活動
真光 Smart Kids 獎勵計劃
訓輔活動
學生輔導
成長的天空
活動介紹
德育活動
國教活動
境外交流活動
校友
校友會簡介
校友會委員名單
校友會活動
校友會最新消息
校友校董選舉
會員優惠
首頁
>
最新消息
>
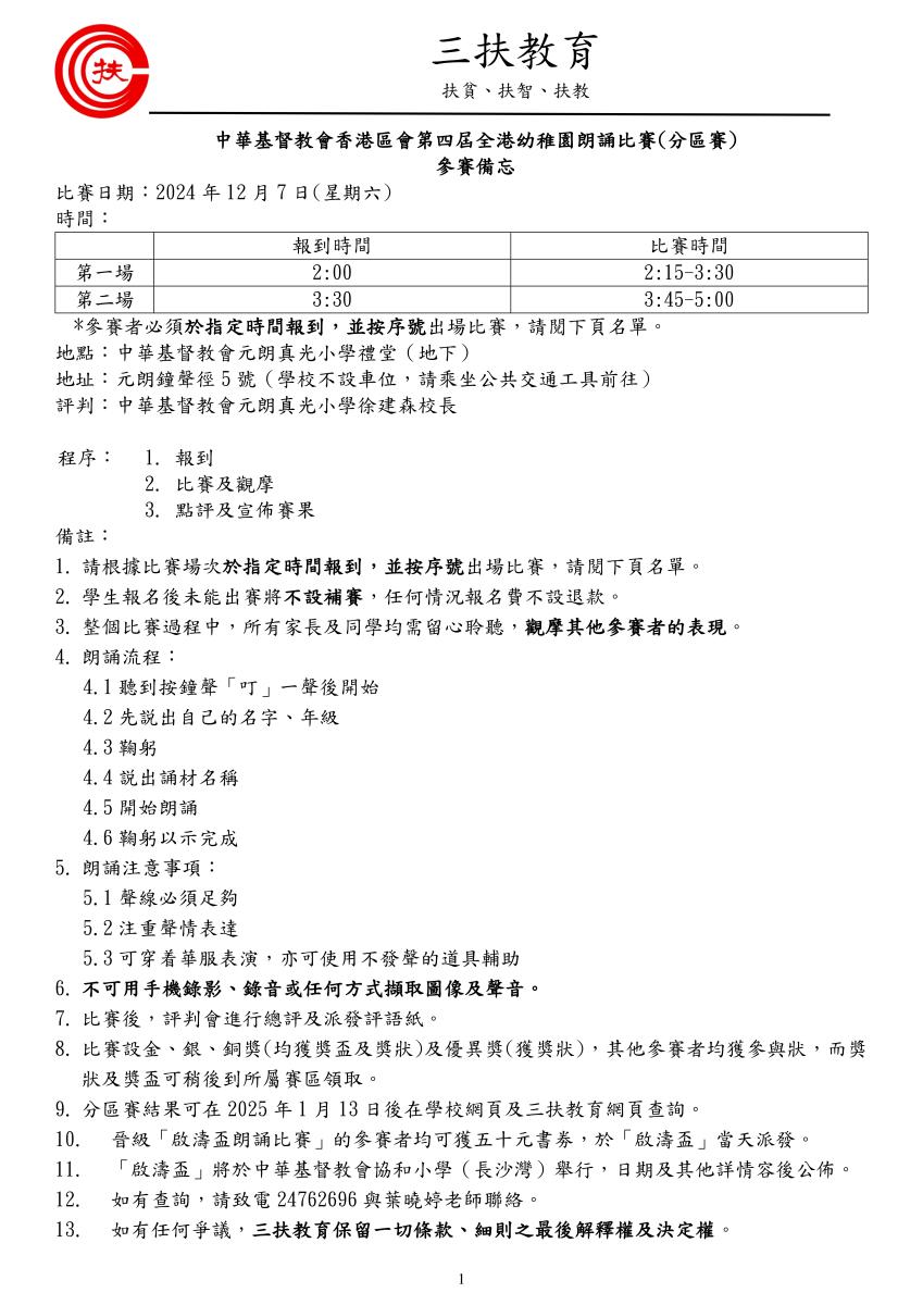
中華基督教會香港區會第四屆全港幼稚園朗誦比賽(元朗及天水圍區)參賽備忘
中華基督教會香港區會第四屆全港幼稚園朗誦比賽(元朗及天水圍區)參賽備忘
日期:
25/11/2024
返回
Top